鲸准研究院丨《线下娱乐产业现状研究报告》——娱乐,社交终究还是要回归现实
线上娱乐的载体近些年已经逐渐从PC端转向了移动端,在人手一部手机的情况下,娱乐也变得越来越个人化,一起吃饭或者朋友聚会却各自低头玩手机的情况越发普遍,人们在真实世界的社交需求并不能得到很好地满足。
2.线下娱乐形式迭代缓慢,不符合消费升级的大趋势
近几年,线上娱乐产品已经迭代多次,直播、短视频、手游等推陈出新的速度非常快,相比之下,线下目前主流的娱乐形式看电影、KTV等,和十几二十年前相比并没有太大的改变。演唱会、话剧、音乐会、音乐节、体育赛事等类型的活动,大多集中于一二线城市,对于三四线的城镇青年来说,线下娱乐形式太少,远远不能满足大家的需求。
3.对创业公司来说,线上内容产品流量获取越来越难
线上娱乐因为可触达的人群广,用户量可以以亿来评估,所以一直是近些年创业公司主要的发展方向。然而到目前来看,线上用户的获取越来越难,流量都掌握在互联网巨头手中。每出一个新产品,在引爆市场之后都会面临巨头的入场和强势碾压,对于创业公司来说,成为头部越来越难。
4.线上娱乐产品政策风险高
线上内容产品由于内容导向,尺度问题经常被封杀。直播答题、小程序、自媒体等,即使用户量已经做到亿级,融资金额屡创新高,如果没有一个符合社会主义核心价值观的精神内核,被封杀的风险很高——这是文化娱乐内容产品的主要风险。相比于线上,线下内容用户分散,传播性弱,影响力相对较小,创业的自由度更大一点,政策风险也小很多。
市场规模
根据中国演出行业协会发布的历年《中国演出市场年度报告》可以看出,我国线下演出市场规模近些年一直处于小幅升降,没有超过500亿,对比欧美日韩市场,国内的线下演出的潜力是被严重低估的,市场规模未来有望突破式增长。
_02 .
四种线下娱乐形式发展前景分析
—
线下娱乐涉及的分类较多,主要分为观赏类和参与类。观赏类一般为节目演出及展览,参与类包括聚会游戏、户外活动等。
本文重点分析在创投领域相对热度高一些的现场音乐、沉浸式娱乐、文化体验空间及票务平台的现状及未来。
现场音乐
音乐,是文化艺术中受众最广、门槛最低的一类,好的音乐可以感染绝大多数群体。数据显示我国有53.3%的人每天多次打开音乐APP,可以看出音乐在人们生活中占有非常重要的地位。
虽然在线音乐用户量非常大,不过用户基本都是免费收听,音乐流媒体平台尚只有QQ音乐宣称自己已经盈利,其他平台都在亏损运营。对于音乐版权公司来说,随着实体唱片行业的落幕,盈利就更难了,所以越来越多的音乐公司将目光转到了现场音乐领域。
现场音乐按照规模大小可以分为Livehouse、演唱会、音乐节等。(演唱会一般为艺人经纪公司来运营,本篇文章暂不分析此类形式)
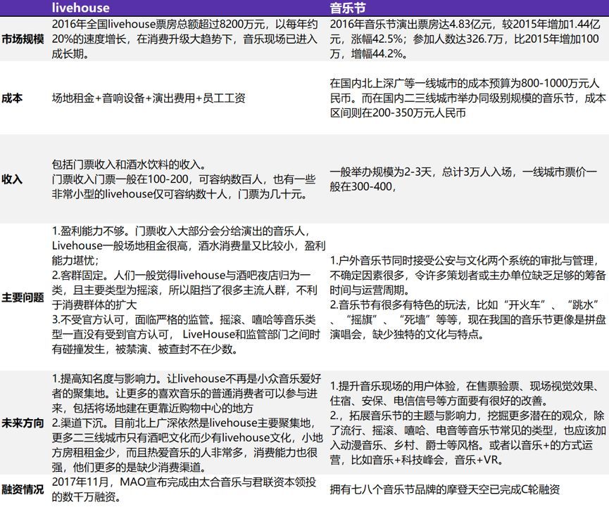
Livehouse是一种小型的演出场所,一般可容纳几十到几百人,演出类型以独立音乐、先锋音乐为主,近年来国内Livehouse数量一致呈稳步上升的态势,据道略音乐产业研究中心数据显示,2016年中国livehouse场馆数量已经将近700家,北上广深是LiveHouse重镇,数量在10家到数十家之间不等,而在其他二三四线城市,LiveHouse急剧下降,每个城市大概只有一两家。
线上娱乐
▲ 数据来源:道略音乐产业研究中心
音乐节是大型的现场音乐活动,通常有一个既定的主题,围绕主题邀请数支乐队及歌手来演唱。活动一般持续1-3天,现场可容纳上万人。
受国外音乐节火爆现场的影响,国内近些年也开始出现越来越多的音乐节。数据显示,除了2015年由于上海踩踏事件获批音乐节大量减少,全年只有 110台之外,其他年份音乐节数量都在稳步提升。
▲ livehouse与音乐节在各方面的对比
目前看来,livehouse和音乐节都面临并不友好的政策环境,这是二者未来的发展很大的掣肘。从盈利方面来说,音乐节因为单场造价成本太高而大多处于亏损状态, livehouse则更多为创始人带着情怀来运营,真正盈利的少之又少。如何提高盈利能力以及在不宽松的政策环境下生存下来是现场音乐需首要解决的问题。
沉浸式娱乐
沉浸式娱乐是将原本观赏性的娱乐内容做成参与性的,让观众成为角色,从而获得不一样的独特体验。目前主要的沉浸式娱乐形式有沉浸式戏剧、沉浸式艺术展览以及沉浸式游戏(包括密室逃脱、真人CS、RPG游戏)等。
英国的《Sleep No More》是沉浸式戏剧的鼻祖,演出舞台不再是传统的三面墙一面观众的形式,而是多层楼的多个实景空间共同表演,观众不再是坐在观众席观看戏剧表演,而是可以围在表演者四周,甚至与表演者相接触,成为剧情的一部分,公开报道显示:“《Sleep No More》2009年引入波士顿时,正值百老汇戏剧观众老龄化。其开演后吸引了一批之前从未看过任何美国剧目团演出的年轻人走进剧场,在吸引年轻观众方面效果显著。”在其引入中国之后,《Sleep No More》也达到了一票难求的局面。
teamlab的《花舞森林与未来游乐园》通过流动的灯光艺术给观众带来沉浸式的体验。该展览被誉为“全球十大必看展览之一”,在中国的展映期间排队盛况空前。
沉浸式游戏则一般为角色扮演、密室逃脱等,通常有一个搭建的场景,让消费者融入其中,湖南卫视热播综艺《明星大侦探》带火了探案类RPG游戏,让其成为一些线下娱乐创业团队的方向。
沉浸式娱乐承办方主要通过收取门票费、贩卖衍生品、收取品牌赞助、与酒吧等门店合作等方式获得盈利。
这类娱乐模式的主要优点在于题材新颖,对年轻人来说有很大的吸引力。不过在一些方面,这类创业公司需要应对很大的挑战:
首先,这类产品的复购率低,这类游戏单次参与价格一般在150-400,价格偏贵,且体验过之后就没有了新鲜感,往往少有人会去选择再次购买体验同一个场景的内容,上述原因导致这类产品的复购率相对较低。
其次,引进IP成本高,自主研发IP周期长,内容原创能力是一个公司的核心竞争力。
这类沉浸式娱乐前期在品牌本身没有知名度的时候,往往会选择引进一个强IP来吸引用户消费,比如“鬼吹灯”、“盗墓笔记”、“三生三世十里桃花”等,到了后期,则需要项目本身有足够的可玩度,通过良好的口碑吸引用户二刷、三刷。据称,《Sleep No More》有不止一人看过100多遍,可见足够优秀的内容可以打破复购率低的魔咒。所以需要项目方有很强的创作能力,而不能只是单纯的靠蹭热点来骗取消费者的新鲜感。
最后,从场景搭建、服装道具到真人NPC的选角与培训,整个流程很重要,剧情要经得起推敲,道具及布景要真实,NPC演技要到位,不能让人出戏。这在运营方面对创业团队是一个不小的挑战。
▲ 国内目前做沉浸式娱乐的创业公司图表
文化体验空间
在互联网浪潮下,传统零售业面临前所未有的挑战,尤其是书店,曾一度以为会被网上书店所取代。不过2017年以来“新零售”的概念逐渐成为风口,新型便利店、生鲜超市、餐厅、第三空间等成为投资机构追捧的热点。
文化体验空间一般以新型书店+文创空间的形式展现,同时售卖创意生活产品、咖啡、简餐等,可以说这是过去被唱衰的实体书店经过改头换面卷土重来获得的一次新生。这类空间一般充满设计感与文艺气息,偶尔会有签售会、演讲、沙龙等活动,开在繁华商圈,在吸引客流量上有非常正向的效果。公开报道曾表示18年春节期间,苏州的诚品书店和上海的大隐书局客流量均超乎想象,而且以游客为主,可见这类新型文化体验空间已经成为一种旅游景点。
▲ 国内文化体验空间不完全盘点
这类空间得以获得广泛的青睐,在于以下特点:
1.国内中产阶级的文化水平逐年提高,让书店成为越来越受光顾的休闲场所,过去的书店主要收入来源就是卖书,虽然书的品类与数量均非常多,消费者却只能站着或者坐在地上看,体验很不好。将书店与文艺小店、咖啡馆融为一体,解决了“看书没地坐,坐着没事干”的主要矛盾,让消费者可以获得非常好的体验。
2.这类文化空间一般在设计品位上较传统书店有非常大的提升,符合当下年轻人的审美。比如爱琴海艺术购物公园内的新华书店由日本建筑大师安藤忠雄设计;上海三联书店宁波分店由意大利大师kokai的工作室操盘;方所书店成都店视觉设计围绕“星空”而展开,商品包装及会员卡均有星系图标,充满文艺气息。浓厚的艺术气息与设计感让其拥有了超越书店本身的关注度。
▲ 新旧书店对比
过去书店不设座位是为了提高坪效,不让消费者把书店当图书馆,只看书不买书。对于新式文化空间来说,他们以什么手段来平衡成本与收入呢?
在成本方面,首先,2016年中宣部等11个部门联合发布《关于支持实体书店发展的指导意见》表示由于实体书店在社会主义精神文明建设中不可替代的作用,对其给予财税和金融扶持,可以降低部分成本;其次,由于书店对购物广场有很好的引流效果,所以书店在地租成本上会获得非常大的优惠,像言几又、诚品书店等知名书店在降低地租方面有非常大话语权。
在收入方面,这类空间除了销售图书、工艺品、咖啡简餐来获得收入之外,也会通过举办签售会、读书会、演讲沙龙等活动来扩大营收。活动可以吸引到很大的客流量,尤其是知名的作家或者KOL,对提高店内坪效有非常好的效果。
所以一方面,文化空间要做好阅读体验,毕竟图书的部分决定了一家文化空间的调性,团队要提高图书选品能力,让图书的品质与书店的品牌相得益彰,才能强化自身的IP属性。另一方面,要在收入分类上要向综合型业态发展,降低图书销售的比重,提高其他衍生品及举办活动所带来的收入。一般来讲,一家成熟的文化体验空间的各部分收入比例应该为图书销售:其他产品:活动举办=1:1:1。目前来看,言几又的图书销售占总销售的比例为40%,茑屋和诚品的比例在20%左右。
票务交易平台
票务交易平台发展的原因
1. 线上票务平台作为线下活动的重要流量入口,是整个市场中非常重要的一环。2017年用户在线购买电影票占比超80%,可是其他类票务在线购买的占比并不高,大约只在10%-30%,有非常大的增长空间。
2. 票务市场一直很混乱,充斥着大量的“黄牛”,他们利用信息不对称来哄抬票价,损害消费者权益,扰乱市场的秩序。想要线下娱乐的市场规模更快地增长,就一定要打破这种市场格局,让票务交易透明化、标准化。
3. 文化部在2017年中出台了《关于规范营业性演出票务市场经营秩序的通知》,要求演出举办单位、票务经营单位需明码标价,不得加价销售,不得捂票、囤票、炒票,不得虚假宣传演出内容和票务销售情况。文化部将配合公安、工商等相关部门对倒卖门票、虚假宣传等问题进行查处——这一系列举措对进一步规范票务市场起了重要的积极作用。
目前的票务平台主要有三种模式:B2C,C2C,B2B2C
B2C模式的平台把票源都集中在自己的手中,然后分发给平台上的用户。这种模式太重资产,不好定价,容易让票都砸在手里。
C2C的模式轻资产,不过卖家的资质如何不好判断,如果卖家那一端经常出现假票、超卖的票,买家体验太差,平台的责任就很大。
所以最好的模式是B2B2C及C2BC2,通过平台验票、卖家交保证金等方式保证平台上每次交易都是有效的,维护平台的口碑更重要的是维护消费者的权益。
▲ 目前规模领先的两大票务平台对比:
二级票务平台未来展望
1.整合上游票源。
作为二级票务分发平台,要有很强的从上游拿票的能力,让让票务分销商甚至是“黄牛”都来自己的平台销售。尤其是稀缺的票品,那些在一级票务平台被一抢而空的演出活动,能否在自家平台找到价格合理的余票,是一个票务平台的核心竞争力。
2.定位更加细分的精准市场。
大平台往往在各个细分领域都有布局,无论是音乐、戏剧、体育赛事,都可以在其平台上找到票务,不过覆盖品类广就很难保证全。所以对于其他想进入这个领域的创业公司来说,专注于小的细分领域,可以避免跟大公司正面竞争。比如专做现场音乐票务的秀动网、专做体育赛事类票务的微赛体育、开始做二次元漫展票务的B站等等。
_03.
资本入局情况
—
2017年9月,阿里巴巴文化娱乐集团旗下大麦网宣布成立阿里文娱现场娱乐事业群,包括大麦网、MaiLive和麦座三大业务品牌。未来将投入5亿元,全面发展现场娱乐事业。巨头已经入场,虽然目前线下娱乐发展还很早期,但已经是不能忽视的消费升级领域。
从公司成立数量及投资事件数量均可以看出,线下娱乐相关产业从2014年开始爆发。公司数量整体较多,大约有500+,不过其中很多为偏传统的文艺演出(包括话剧、舞台剧、演唱会等)策划公司,娱乐场所(酒吧、KTV、影院、网吧)等运营公司,以及线上O2O的票务及活动发布平台。整体看来,新兴的创业公司并不是很多,这一点通过公司的轮次分布也可以看出,A轮及以前的项目占比达到86%,在剩下的14%中,新三板公司占6%。
创业公司主要分布在北京(166个)和广州(165个),可见这两个城市线下娱乐活动更为丰富,创业热情更高。
资本对线下娱乐的关注是从2015年开始,在2016年达到高潮,17年的投资事件略有减少,由于17年整体创投市场投资事件少于16年,线下娱乐领域对于早期项目(A轮及以前)的投资数量反而较16年有所上升,也说明了这个领域正在受到额外的关注。
撰文 🖊 : Yu
01
🔗鲸准研究院丨2018区块链商业落地情况分析报告
02
– 关于鲸准 –
线上娱乐
线上娱乐– 联系我们 –
线上娱乐Wechat
银河国际官网
